
近日,由国家金融与发展实验室金融科技研究中心、金融科技50人论坛与尊龙凯时人生就是博首页信息共同发起的《数字经济+科技向善:金融科技创新实践2021》一书由人民日报出版社正式出版。
该书由国家金融与发展实验室副主任杨涛、尊龙凯时人生就是博首页信息副总裁马洪杰共同主编,遴选了28个案例成果,涵盖了人工智能、区块链、互联技术、分布式等新技术在银行业、资本市场、基础设施建设及科技企业等场景的创新实践,为推动新技术与金融业务场景融合提供了重要参考。
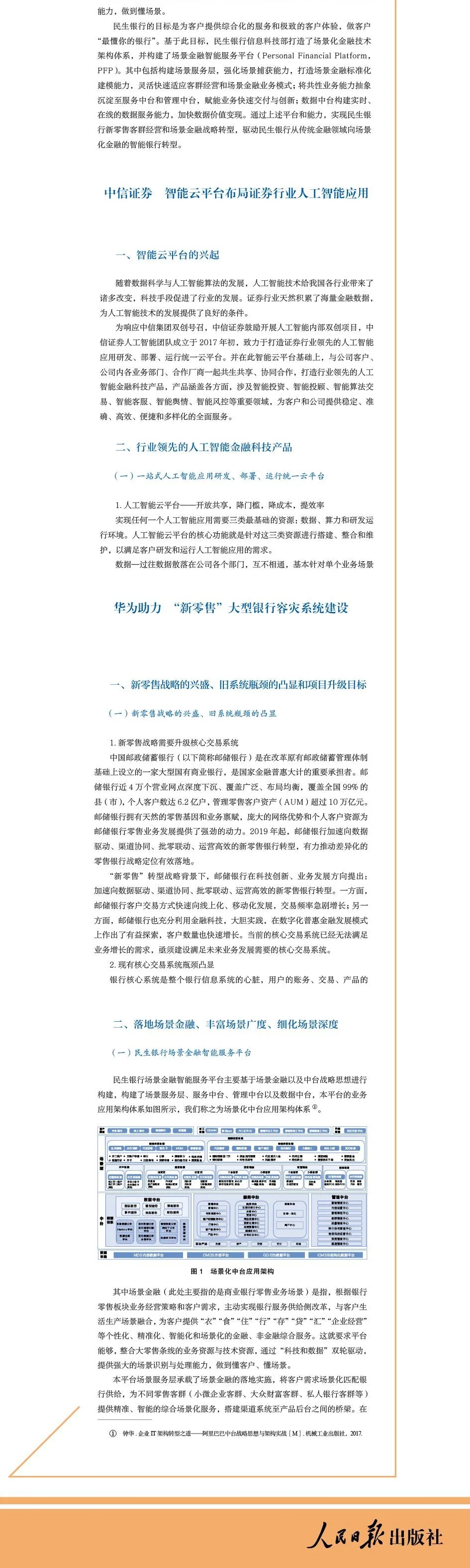
尊龙凯时人生就是博首页信息董事长郭为在推荐语中写道:如何运用金融科技重塑产业高质量发展,服务实体经济,助力金融机构、金融科技企业以新思维开新局?从本书中,尊龙凯时人生就是博首页不仅看到了科技创新为金融服务带来的颠覆式改变,更看到了企业在数字化转型过程中所作出的有益探索。



